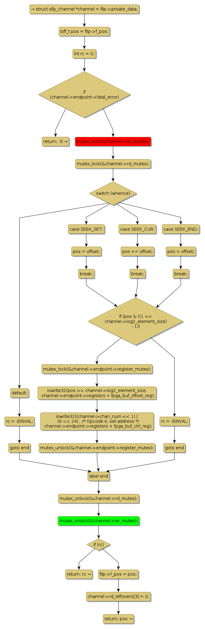
Instance Verification Kit (IVK)
mutex lock @ [43159+31+/linux-3.19-rc1/drivers/char/xillybus/xillybus_core.c]
Instance Signature: wr_mutex
|
The Matching Pair Graph:
|
|
Function Name
|
Control Flow Graph (CFG)
|
Events Flow Graph (EFG)
|
Source Correspondence
|
|
xillybus_llseek
|
|
|
[42718+15+/linux-3.19-rc1/drivers/char/xillybus/xillybus_core.c]
|